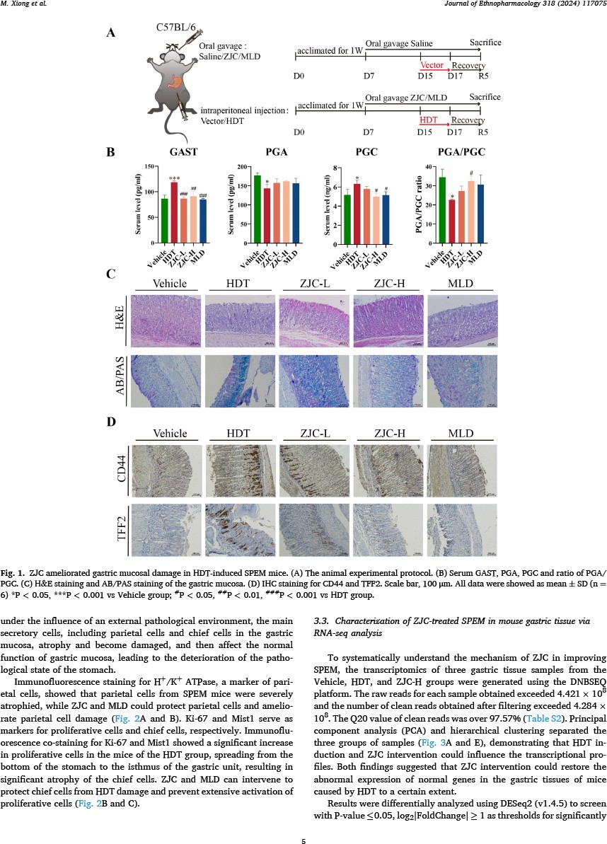
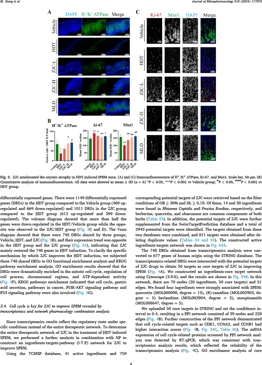
与西南大学产研深度合作是一家专注于健康产业的高科技型企业
18983796978

您的位置:首页学术论文论文

论文

2023-12-28
团队近年来发表论文200多篇。重庆伊士腾生物科技有限公司,是西南大学李学刚教授响应国家号召于2017年成立并入住西南大学产业技术研究院的高科技型企业,公司以西南大学药学院、生命科学学院为主要技术依托,秉承顺应自然、科学养 生理念,结合医学、药学等专业知识,主营药食同源大健康功能性食品、保健品的研发、生产及销售;技术研发、技术服务和技术咨询等服务。


部分图文转载自网络,版权归原作者所有,如有侵权请联系我们删除。如内容中如涉及加盟,投资请注意风险,并谨慎决策

上一篇
下一篇

Copyright © 重庆伊士腾 版权所有|渝ICP备2024019065号-1|技术支持:万商云集|企业资质

Copyright © 重庆伊士腾 版权所有|渝ICP备2024019065号-1|技术支持:万商云集|企业资质